|
学校发布社会贡献度蓝皮书,全景展示浙工大五年来的贡献
作者:fss
发布日期:2016-06-23
浏览次数:
6月21日上午,《浙江工业大学社会贡献度蓝皮书(2011-2015)》(以下简称:蓝皮书)发布新闻通气会在邵科馆举行。校党委书记梅新林、副书记何智蕴、校党委委员、宣传部部长李昌祖出席发布会,浙江省工业和信息化研究院院长兰建平做点评发言。新华社、中国教育报、浙江日报、浙江卫视等11家中央媒体驻浙机构及浙江主流新闻媒体参加了新闻通气会。学校相关职能部门、研究院负责人参加了会议。新闻通气会由何智蕴主持。
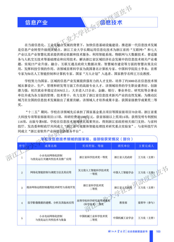
梅新林在新闻通气会上发布蓝皮书并致辞。他指出,作为国内高等教育界第一部以“社会贡献度”视角编辑的专业报告,蓝皮书全面梳理了我校“十二五”期间人才、学科、科研的建设成绩,全景展示学校这一时期的社会贡献情况,社会贡献度蓝皮书不仅让大学自己摸清家底、提振信心,让广大师生“跳出工大看工大”,凸显贡献导向,推进重大工作。蓝皮书的发布,将更好地建立学校与社会外部的沟通机制,引导全体师生贯彻“以服务求支持,以贡献促发展”的办学思路。同时,蓝皮书以社会贡献为视角,用通俗易懂的图文展示学校的办学成绩,更方便政府部门、行业企业以及社会大众各个层面来了解、评价学校的办学成果,扩大学校的办学影响力。 梅新林指出,通过发布蓝皮书的方式,将为政府部门优化资源配置、引导高校创新发展提供决策参考,为社会各界评价大学竞争力、贡献度提供新视角、新思路,同时也期待蓝皮书能引导占据高校数量近95%的地方高校,突出质量与贡献导向,把学问做在支撑重大产业和服务社会发展上。 兰建平在发言中提出,浙工大一直高度关注浙江的产业发展和工业化进程,从传统产业到现代产业,从浙江工业到浙江现代工业,浙工大在引领地方经济发展中起着创新主力的作用。对照《中国制造2025》和省十三五规划,未来浙江经济发展的核心任务之一,就是大力推进供给侧改革,提高供给的质量和水平,努力实现工业现代化。在实现制造强国、圆工业现代化浙江梦的征程中,浙工大是支撑我省经济继续走在前列的中坚力量。同时,经济社会的发展也将对浙工大学科建设、人才培养、协调创新起到积极的导向作用。 今年初,学校与浙江省工业和信息化研究院等单位联合成立了“地方高水平大学建设研究课题组”开展蓝皮书编纂工作。6月12日,课题组专题召开了论证会,浙江省人民政府咨询委员会秘书长夏阿国任组长,浙江省经济和信息化委员会党组副书记、副主任徐焕明、浙江省委政策研究室副主任杨守卫、浙江省人民政府研究室副主任陈东凌、浙江省委党校教授王祖强、浙江省工业和信息化研究院院长兰建平、浙江工业大学教授池仁勇组成专家组,对蓝皮书进行了充分的讨论与论证。专家组一致认为,编写这样的社会贡献度蓝皮书具有很强的创新性、前瞻性和示范性,该书结构清晰、内容丰富、案例典型,充分体现了浙江工业大学作为省属重点高校在服务区域经济社会发展、对接产业行业、提供智库服务方面的责任与担当。 据悉,蓝皮书编纂工作历时半年。蓝皮书由“综合篇”、“产业篇”和“智库篇”三篇章组成,“综合篇”展示“十二五”期间学校在人才培养、科学研究、社会服务和文化传承创新等四个方面的办学成就和社会影响力;“产业篇”着重讲述了学校支持、服务我省重点发展的七个重要产业的好故事(绿色化工与新能源产业、医药与健康产业、新材料产业、高端装备制造业、信息产业、环保产业、文化创意产业等);“智库篇”围绕经济建设和社会发展,展示了学校在探索“中国特色新型高校智库建设”,发挥人文社科“资政、育人、启民”等方面的坚实举措与主要成绩(产业决策咨询与浙商研究、社会管理和公共服务)。
梅新林发布蓝皮书并致辞
何智蕴主持新闻通气会
兰建平做点评讲话
新闻通气会场景
夏阿国在论证会上讲话
《浙江工业大学社会贡献度蓝皮书(2011-2015)》
《浙江工业大学社会贡献度蓝皮书(2011-2015)》部分章节
《浙江工业大学社会贡献度蓝皮书(2011-2015)》部分章节 附:计算机科学与技术学院、软件学院本科专业介绍 http://www.software.zjut.edu.cn/rencai_info.php?id=7
|










